骨骼具有复杂精密的多级结构,外层为致密的皮质骨,内层为多孔网状结构的松质骨。松质骨主要由针状或片状的骨小梁不规则连接而成。此外,密集的神经和血管网络并行穿过皮质骨中的哈弗斯管和福尔克曼管进入到骨髓腔中调控骨骼的稳态。例如,血管可以提供充足的氧气、营养物质、细胞和生长因子等参与骨骼的代谢与再生。神经可以介导骨骼对外界刺激做出反应,分泌多种神经递质(CGRP、SP等)和神经营养因子(NGF、BDNF、GDNF等)等积极参与骨骼的损伤修复过程。因此,制备具有仿生骨复杂结构及神经/血管调控功能的骨组织工程支架至关重要。
近日,中国科学院上海硅酸盐研究所研究员吴成铁团队联合研究员王亮,在3D打印空间填充多面体支架用于神经/血管化骨再生方面取得重要进展。研究采用光固化3D打印技术制备出具有不同空间拓扑结构的生物陶瓷支架,可有效模拟松质骨的不规则多孔网状结构。空间填充多面体展现出良好的调控成骨、神经发生及血管化的能力,在体内实现了神经/血管化骨再生。
研究使用光固化3D打印技术制备了具有不同三维拓扑结构的空间填充多面体生物陶瓷支架,力学强度和孔隙率可通过程序化设计灵活调控以满足不同患者的个性化需求。空间填充多面体生物陶瓷支架可以激活PI3K-Akt信号通路促进骨髓间充质干细胞的增殖和成骨分化相关基因的表达。研究计算流体动力学(CFD)模拟分析结果表明,空间填充多面体支架相比于传统交叉堆叠结构支架具有相对较低的平均壁面压力,有助于细胞的驻留及黏附。此外,空间填充多面体支架可显著促进内皮细胞成血管相关蛋白的表达以及神经元的轴突延伸,表现出优异的神经和血管调控能力。体内动物实验结果表明,空间填充多面体支架可促进新生骨的形成、透导血管化及神经纤维的长入,进而实现高效的神经/血管化骨再生。上述成果表明,基于空间填充多面体结构的生物陶瓷支架,无需额外添加外源性的种子细胞及生长因子,便可实现复杂的神经/血管化骨再生,为未来实现功能性的骨再生提供潜在策略。此外,基于空间填充多面体结构的组织工程支架为其他复杂组织的损伤修复提供了新思路。
相关研究成果以Polyhedron-like Biomaterials for Innervated and Vascularized BoneRegeneration为题,发表在《先进材料》(Advanced Materials)上,并申请发明专利一项。研究工作得到国家重点研发计划、国家自然科学基金和中国科学院稳定支持基础研究领域青年团队计划等的支持。

3D打印仿松质骨结构的空间填充多面体生物陶瓷支架用于神经/血管化骨再生。

3D打印空间填充多面体生物陶瓷支架的制备与表征。(A-B)不同空间填充多面体支架的设计模型图;(C)不同空间填充多面体支架的实物图及扫描电镜图片;(D)不同空间填充多面体支架的Micro-CT重建图像;(E)不同空间填充多面体支架的力学强度;(F)不同空间填充多面体支架的孔隙率。

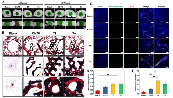
3D打印空间填充多面体生物陶瓷支架促进体内神经/血管化骨再生。(A)支架在植入骨缺损处4周和10周时的Micro-CT重建图像;(B)骨缺损处的硬组织切片染色;(C)骨缺损处的神经和血管双重免疫荧光染色;(D-E)骨缺损处的神经和血管统计学分析。