近日,《神经科学杂志》(The Journal of Neuroscience)在线发表了题为Neural representations in visual and parietal cortex differentiate between imagined,perceived,and illusory experiences的研究论文。该研究由中国科学院脑科学与智能技术卓越创新中心俞青研究组完成。该工作利用功能性核磁共振成像(fMRI)记录人类被试在感知和维持不同来源信息过程的大脑活动,揭示了顶叶皮层和早期视觉皮层在区分来自内部想象和外部感知信息中的不同重要作用,增进了科学家对人类大脑是如何区分想象与现实的认知。
人类拥有丰富的想象力。想象指的是在没有外部感觉输入的情况下,脑海中自主产生信息的过程。这一能力是高级认知能力的基础和大脑进行创造创新的灵感源泉。现实生活中,人们可清晰地区分来自想象与现实的内容。然而,当这种现实监测的能力出现异常时,正常的生活就会被打乱。许多神经与精神性疾病伴随着现实监测能力的异常,例如精神分裂症患者常常出现幻觉和妄想等典型症状。那么,区分感知和想象的大脑机制是什么?
过往研究发现,在早期视觉皮层(early visual cortex,EVC),外界视觉输入感知的神经表征和反应强度大于大脑内部视觉想象的表征和反应强度。在想象产生的高级脑区内,来源于视觉想象的神经表征强度是否会超过外界视觉输入的感知,从而让人主观产生“这件事情是我自己想象出来”的感觉?该研究提出了一个假设,即不同脑区对于感知和想象内容神经表征的强度差异,可能是大脑判断想象与现实的基础。如果这假设成立,是否可以预测其他视觉现象的感知活动?例如,视觉错觉可被理解为是介于视觉想象与真实视觉感知之间的特殊视觉体验。经历错觉时,人们看到的事物与实际呈现的内容不一致,就是看到了无中生有的事物,这与视觉想象相似;人们常常主观认为错觉是由外部世界刺激产生的,这与视觉感知相似。这样特殊的主观与客观体验,能否在不同脑区的神经表征差异上反映出来?
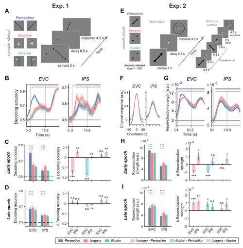
为了验证这些假设,俞青研究组设计了两个实验,分别使用动态的Gabor(图1A)和静态的线条(图1E)两套刺激,结合工作记忆的延迟回忆(delayed-recall)范式,构建了视觉想象、视觉感知、视觉错觉三个实验条件。在不同条件下,被试分别需要想象或感知不同朝向(orientation)的视觉刺激并把这些信息保持在脑海中。研究结合机器学习算法、编码模型等分析了不同脑区内BOLD信号反应模式,进而比较各脑区神经活动对朝向信息的神经编码强度在不同条件之间的差异。
两个实验结果与实验假设一致:顶叶顶内沟(intraparietal sulcus,IPS)内,视觉想象中对于朝向的神经表征强度高于视觉感知,这与早期视觉皮层内观察到的视觉感知神经表征强于视觉想象的结果相反(图1B-C、图1G-I)。研究进一步细分脑区发现,想象与感知之间的神经表征强度差异,沿着从后往前的皮层区域呈现出由负到正的递增趋势,并在枕顶叶交界处的V3AB脑区中趋于相等(图2A)。此外,视觉错觉的神经表征在低级脑区早期视觉皮层内与视觉想象更相近,而在高级脑区顶叶皮层内则与视觉感知更接近。换言之,早期视觉皮层编码“视觉现实”,即信息真实的信号来源;而顶叶皮层负责“视觉信念”,即被试主观认为的信息来源。
科研人员通过多个对照实验与分析,证明上述结果与不同条件之间的刺激差异、BOLD激活水平差异、眼动模式差异或解码模型差异等因素无关。研究进一步分析了其他高级脑区的实验结果发现,与顶叶皮层在想象中发挥的广泛(domain-general)作用不同,VO、MT+等高级视觉脑区特异性地参与想象的产生(domain-specific),即仅在想象特定形式的内容时有更多的参与(图2B-2D)。此外,科研人员结合时间泛化分析(temporal generalization)发现,在实验一中,早期视觉皮层对视觉感知呈现动态变化的神经编码模式,而在视觉想象和视觉错觉中则表现出稳定的神经编码模式(图2E);在顶叶皮层中,仅在视觉想象中观察到动态的神经编码(图2E)。这种差异表明不同脑区在编码视觉感知和视觉想象时,在神经元群体水平上表现出不同的动态神经编码特性。
该研究揭示了早期视觉皮层和顶叶皮层在编码视觉感知和想象的不同工作机制,表明顶叶皮层在产生内容特定的想象中发挥关键且广泛的作用,为探讨大脑区分现实与想象的神经机制提供了直接证据,为进一步探究伴有想象异常的神经精神性疾病的发病机理提供了重要启发。
研究工作得到科学技术部、国家自然科学基金委员会、中国科学院和上海市的支持。

图1.A、实验一的任务设计。B-D:实验一中,EVC和IPS内神经活动对刺激运动轨迹的朝向的解码准确率的时间进程(B)以及在早期阶段(C)和延迟期晚期阶段(D)内不同条件之间的差异。E、实验二的任务设计。F、神经解码分析中使用逆向编码模型重建朝向通道响应曲线的示例结果。G-I:实验二中,EVC和IPS内神经活动对刺激朝向的神经编码的时间进程(G)以及在早期阶段(H)和延迟期晚期阶段(I)内不同条件之间的差异。

图2.A-B:初级视觉皮层V1-顶叶IPS5(A)初级视觉皮层V1-腹侧枕叶VO2(B)之间不同层级脑区内视觉想象与视觉感知的神经表征强度之差。C、实验一中,MT+内神经活动对刺激运动轨迹的朝向的解码准确率的时间进程以及在早期阶段和延迟期晚期阶段内不同条件之间的差异。D、实验二中,MT+内神经活动对刺激朝向的神经编码的时间进程以及在早期阶段和延迟期晚期阶段内不同条件之间的差异。E-F:实验一(E)和实验二(F)中,各个实验条件的朝向神经表征的时间动态变化。