近日,中国科学院上海有机化学研究所生物与化学交叉研究中心贺焯皓课题组和美国宾夕法尼亚大学Virginia M.-Y.Lee实验室合作,在Science translational medicine上,发表了题为A microtubule stabilizer ameliorates protein pathogenesis and neurodegeneration in mouse models of repetitive traumatic brain injury的研究论文,报道了重复性创伤性脑损伤(repetitive traumatic brain injuries,rTBI)可以诱导生理tau蛋白发生阿尔茨海默病(Alzheimer’s disease,AD)相关的病理变化,并进一步促进tau病理性传播。同时,研究发现,在慢性创伤性脑病(Chronic traumatic encephalopathy,CTE)、肌萎缩性脊髓侧索硬化症(amyotrophic lateral sclerosis,ALS)以及相当一部分AD病人脑中出现的TDP-43病理蛋白随后出现。而rTBI引起的微管稳定性丢失在此过程中具有重要作用,这提示保持微管适当的稳定性是干预相关的tau蛋白病的潜在策略。
有一大类神经退行性疾病,包括AD、CTE以及额颞叶变性(Frontotemporal lobar degeneration,FTLD)等,均以富集于轴突的微管结合蛋白tau的病理性沉积为特征。这类疾病被统称为tau蛋白病(tauopathy)。在这些疾病的发病过程中,tau蛋白会发生异常的错误折叠,形成病理性的多聚体结构,并进一步招募更多生理性正常tau蛋白形成稳定的病理性纤维,继而以类似朊蛋白的模式在脑内的扩散传播。这些具备模板作用和自我扩增能力的tau蛋白被视为病理发生过程中的“种子”。Tau蛋白的病理传播程度和范围与神经退行性疾病的发展进程密切相关,但调控这一过程的机制尚不清楚。tau蛋白病理种子如何形成,哪些因素引发或促进tau蛋白病理发生,是AD及相关神经退行性疾病研究领域的核心问题。
同时,多数tau蛋白病为散发性,没有明显的家族性遗传致病突变。而CTE常见于经历过rTBI的个体中,其组织病理学与AD和FTLD患者形似。临床证据提示TBI与包括AD在内的多种tau蛋白病的病理发生机制具有关联性。
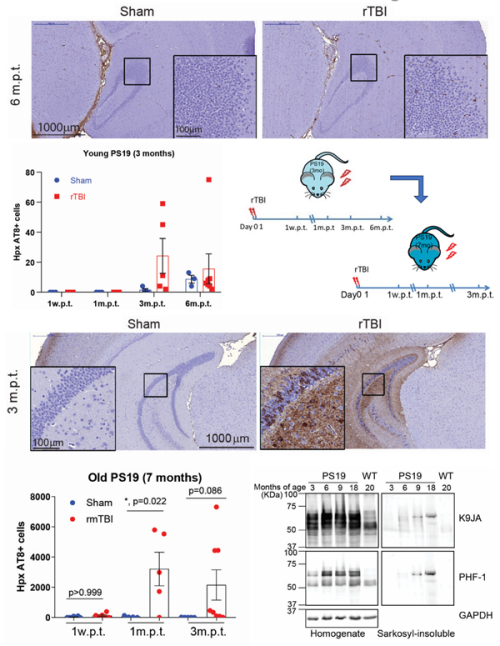
该研究改进发展了新型的rTBI小鼠模型。该工作在常用的tau蛋白疾病模型小鼠PS19中观察到类似人类脑中的病理特征,如胶质细胞激活,神经元和轴突损伤等。在探讨TBI的发病机制时,研究发现经TBI处理后,老年而不是年轻PS19小鼠会表现出显著的神经元胞体纤维缠结(Neurofibrillary tangles,NFT)状的tau蛋白病理。进一步,实验发现,年老而非年轻的PS19小鼠脑内已可检测到不可溶的磷酸化tau蛋白,提示已有病理“种子”产生(图1)。于是,假设TBI可以促进病理种子“生根发芽”。
进一步的研究采用预先注射的方式,分别在年轻PS19小鼠和WT小鼠脑内立体定位注射外源性tau蛋白种子,然后施加TBI处理加以验证,均得到相同结果即TBI促进tau病理蛋白的形成和传播。
研究进而对未播种任何外源tau蛋白种子的WT小鼠进行TBI处理,发现在视神经束(optic tract),TBI处理诱导了tau病理蛋白产生及组织萎缩,说明神经病变的发生(图2)。
这些验证有力证明了TBI能够诱导Tau蛋白的异常聚集和传播。无论是外源性tau病理种子诱导的还是未播种tau蛋白种子的实验,均提供了关联TBI和tau蛋白相关疾病病理发生机理的证据。
研究进一步显示,在脑外伤的早期阶段,尽管几乎无法检测到tau病理蛋白的存在,但微管完整性已发生变化,使用能够透过血脑屏障的微管稳定剂可以修复微管损伤,从而减少TBI引起的tau蛋白病理的进一步发展(图3)。此外,长期使用这种稳定剂还可以挽救TBI诱导的神经变性、功能丢失(图4)。这些实验结果提示微管破坏可能是tau蛋白病理发生的上游事件,并在该病理发生过程中发挥关键作用。
该研究证明了TBI促进病理性tau蛋白的形成和神经退行性变化的发生,揭示了TBI与tau蛋白相关疾病之间的关联,提供了剖析tau蛋白病病理发生机理的新角度。该成果阐明了微管损伤在这一过程中的关键作用,提示了微管稳定性或在调控tau蛋白异常聚集和传播过程中具有重要作用。该研究发现通过使用能够透过血脑屏障的微管稳定剂,能够减轻TBI引发的神经病理损伤,这为将微管稳定剂作为干预TBI相关的神经退行性疾病如AD和CTE的潜在治疗策略提供了依据。
研究工作得到国家自然科学基金委员会、中国科学院、上海市科学技术委员会等的支持。

图1.rTBI在老年PS19小鼠而非年轻PS19小鼠中诱导NFT形

图2.rTBI在未播种任何病理tau蛋白种子的WT小鼠中诱导点状tau病理蛋白产生

图3.rTBI破坏轴突微管

图4.功能性实验验证rTBI引起的小鼠视神经功能异常可以被微管稳定剂挽救