近日,中国科学院分子植物科学卓越创新中心王二涛研究组与南方科技大学翟继先研究组合作,在《自然-植物》(Nature Plants)上,发表了题为Single-nucleus transcriptomes reveal spatiotemporal symbiotic perception and early response in Medicago的研究论文。该研究首次在单细胞水平解析了结瘤因子处理蒺藜苜蓿(Medicago truncatula)根系24小时内特异细胞类型的基因表达变化,发现了表皮和皮层细胞在结瘤因子处理后30分钟内发生明显的基因表达重编程(这些变化在6小时后逐渐恢复)。该研究在根瘤共生信号响应的单细胞转录图谱中发现MtFER与MtLYK3具有相似的表达模式,进一步证明MtFER被MtLYK3磷酸化后可能通过调控根毛发育、协调免疫和共生关键基因的表达,参与共生固氮过程。
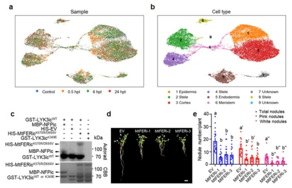
豆科植物与根瘤菌共生,根瘤菌可以将氮气转变成植物可直接利用的含氮化合物,从而大幅减少豆科植物对氮素的需求。共生固氮的建立,依赖于植物与根瘤菌的相互识别。在缺氮的情况下,豆科植物根系会向根际释放黄酮类化合物,从而诱导根瘤菌分泌结瘤因子。豆科植物根系在感受到结瘤因子信号后会引起根毛卷曲、侵染线形成和皮层细胞分裂,诱导根瘤的形态发生。豆科植物与根瘤菌共生关系的建立,需要豆科植物根系不同类型的细胞对结瘤因子信号时空特异的精确响应。该团队为解析这一复杂信号识别和转导过程中的转录组动态变化,利用翟继先团队开发的FlsnRNA-seq技术,构建了涵盖结瘤因子处理后0.5 h、6 h和24 h的蒺藜苜蓿根部单细胞转录图谱(图1)。研究基于该时间序列的单细胞转录组图谱发现,在所有细胞类型中处理后0.5小时均发生了明显的基因表达重编程,且在表皮细胞和皮层细胞中这种现象尤其显著。通过鉴定不同细胞类型在不同时间点的特异上调表达基因,研究进一步分析了共生信号传导早期所发生的时空特异响应事件。例如,处理后0.5小时内植物防御相关基因在几乎所有细胞类型中表达量均大幅度上升并随后下降,表明共生过程的植物免疫反应受到精细的动态调控。研究在单细胞转录图谱中发现MtFER与MtLYK3基因对结瘤因子的响应具有相似的表达模式,位于同一个富含已知结瘤基因的共表达模块中。结合多种研究手段,研究进一步发现MtFER被MtLYK3磷酸化后可能通过协调发育、免疫和共生关键基因的表达,保证根瘤菌的正常入侵,从而参与豆科植物的共生固氮过程(如图)。
《自然-植物》同期配发了题为FER meets the Nod factor pathway的评论文章,介绍了上述成果,并展望了下一步研究方向。
该研究建立的蒺藜苜蓿根单细胞基因图谱,整合在数据资源网站(https://zhailab.bio.sustech.edu.cn/sc_medicago),供相关研究人员使用,为后续共生固氮领域的相关研究提供重要的数据支撑。
研究工作得到国家重点研发计划、国家自然科学基金、广东省创新创业团队项目、深圳市科技创新委员会、中国科学院稳定支持基础研究领域青年团队计划、深圳市自然科学基金等的支持。中国科学技术大学科研人员参与部分研究。

利用单细胞核测序发现MtFER参与调控根和根瘤的发育