焦虑症是最常见的精神疾病之一。焦虑症的病理机制复杂。遗传因素、表观遗传和环境因素均可能导致焦虑症的发生。现今,对于焦虑症的治疗主要依靠心理治疗和药物治疗,而心理治疗对半数以上患者无效,药物治疗也存在起效慢、药效滞后及耐药等问题。研究焦虑症的发病机制,探寻可靠的药物靶点及安全有效的治疗药物至关重要。
AMPK(AMP-activated protein kinase)是一种丝氨酸/苏氨酸激酶,是真核细胞中重要的能量代谢感受器,且在真核生物中高度保守。研究发现,AMPK的活性与小鼠的焦虑状态有关。AMPK的经典激活剂二甲双胍是临床一线抗糖尿病药物。流行病学研究发现二甲双胍具有调节情绪潜力作用,但具体调控机制有待挖掘。
近日,中国科学院上海药物研究所李佳团队与李扬团队,联合临港实验室研究员臧奕,在《分子精神病学》(Molecular Psychiatry)上,发表了题为Anxiolytic effect of antidiabetic metformin is mediated by AMPK activation in mPFC inhibitory neurons的研究论文,揭示了抗糖尿病一线药物——二甲双胍调控AMPK活性,增强脑内GABA能中间神经元活动,从而产生抗焦虑作用的神经机制。
该研究基于社交应激诱导的小鼠焦虑模型,发现小鼠脑内AMPK活性变化,进一步通过转基因敲除技术,分别在小鼠全脑、内侧前额叶(mPFC)以及GABA能神经元上敲除AMPK,发现敲除小鼠均表现出显著的焦虑样行为。研究显示,通过诱导AMPK过表达的基因操纵手段以及二甲双胍激活AMPK的化学干预手段,均可以缓解社交应激诱导的小鼠焦虑表型,且mPFC区域AMPK的敲除可以阻断二甲双胍的抗焦虑作用。上述实验结果验证了AMPK对焦虑行为的调节作用,并揭示了二甲双胍的抗焦虑作用依赖于脑内AMPK的激活。
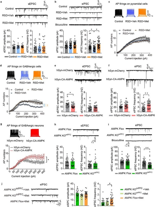
此外,该团队通过脑片电生理技术,分别记录了应激模型和转基因模型下的神经突触传递变化和神经元放电变化,在体内外验证了二甲双胍对神经元的调控作用依赖于AMPK,并发现了AMPK对GABA能中间神经元放电的独特调控作用。该研究揭示了二甲双胍对神经元的调节作用,并拓展了能量代谢感受器AMPK在神经元上的功能研究。
综上,该研究在焦虑模型上揭示了二甲双胍抗焦虑的作用机制,考察了能量代谢感受器AMPK对GABA能神经元和焦虑行为的调节作用,为AMPK调节神经元活动和焦虑提供了直接的证据及机制研究,提示了能量代谢可能参与调控神经元功能及焦虑的发生,为抗焦虑药物研发提供了新的理论依据和潜在新方向。
研究工作得到国家自然科学基金、国家科技重大专项、临港实验室和上海市“扬帆计划”等的支持。

小鼠内侧前额叶敲除AMPK诱导焦虑行为,并阻断二甲双胍的抗焦虑作用。a、在小鼠内侧前额叶注射病毒敲除AMPK的示意图;b-c、AMPK在mPFC的敲除验证;d-e、在mPFC中敲除AMPK后,小鼠出现焦虑样行为;F-h、在小鼠mPFC中敲除AMPK后,二甲双胍的抗焦虑作用消失。

二甲双胍和AMPK过表达可以逆转焦虑诱导的抑制性突触传递的降低。a-b、RSD模型和二甲双胍给药后,小鼠mPFC中神经突触传递变化;c-d、RSD模型和二甲双胍给药后,小鼠mPFC中兴奋性神经元和GABA能抑制性神经元的放电变化;e-f、在mPFC中过表达AMPK后,小鼠mPFC中神经突触传递变化。

揭示抗糖尿病一线药物——二甲双胍调控AMPK活性,增强脑内GABA能中间神经元活动,从而产生抗焦虑作用的神经机制。