1月30日,中国科学院院士、分子植物科学卓越创新中心研究员林鸿宣团队联合上海交通大学林尤舜团队,在《自然》(Nature)上发表了题为Fine-tuning gibberellin improves rice alkali-thermal tolerance and yield的研究论文。该研究提出了精准调控赤霉素到最佳中等水平是同时提高水稻碱-热胁迫耐受性和产量的关键这一新概念;发现了有望成为潜在的“后绿色革命”基因ATT2。ATT2可以微调赤霉素到最佳中等水平,从而同时提高半矮秆“绿色革命”水稻品种的碱-热耐受性和产量。这些成果对盐碱地的开发利用和未来农业的可持续发展具有重要意义。
该研究分离克隆了水稻碱-热抗性新基因ATT1/2,阐明了它们调控耐盐碱、耐热性的新机制,为突破半矮秆“绿色革命”主栽品种的抗逆性与产量互相拮抗的瓶颈提出了新的解决方案。这是合作团队继挖掘出耐热TT3分子遗传模块后,在作物抵抗非生物胁迫研究领域取得的又一项重要进展。
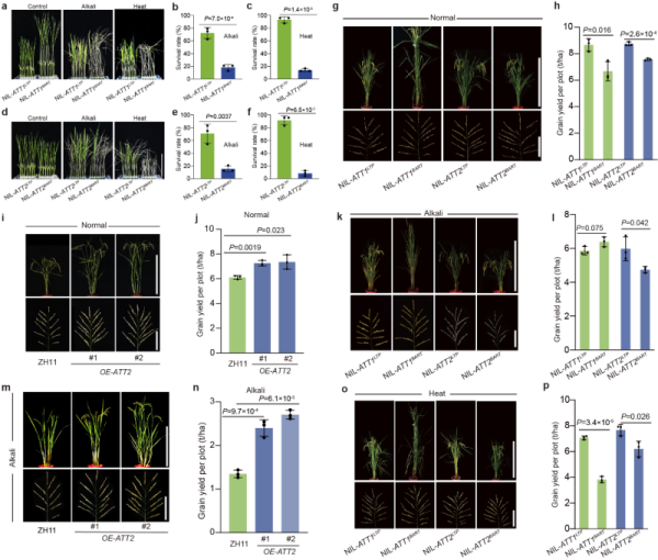
该研究对3万多株水稻遗传材料进行大规模交换个体筛选和耐碱、耐热表型鉴定,定位克隆到两个耐碱-热的QTLs基因ATT1和ATT2。ATT1/Sd1和ATT2/GNP1作为一对同源基因,编码GA20氧化酶,参与控制活性赤霉素合成。进一步,分子机理研究发现,高浓度活性赤霉素会减少SLR1蛋白积累,降低过氧化物酶活性和活性氧清除酶基因表达量,在碱、热胁迫下,引起活性氧(ROS)过量积累,使水稻表现出对碱-热胁迫敏感的表型;低浓度活性赤霉素会增加SLR1蛋白积累,并与NGR5互作,通过NGR5-LC2介导的组蛋白甲基化(H3K27me3),抑制耐盐碱胁迫和耐热胁迫基因的表达,同样地,水稻表现出对碱-热胁迫敏感的表型。在中等浓度活性赤霉素水平下,SLR1蛋白处于中等含量,平衡ROS与H3K27me3甲基化水平,使得水稻表现出强碱-热胁迫抗性。研究发现,ATT2功能比ATT1弱,更适合通过生物工程的方法来实现精准调控赤霉素,以提高半矮秆“绿色革命”水稻品种的抗逆性和产量。
研究显示,在正常大田环境下,维持体内中等浓度活性赤霉素,相比于高浓度和低浓度活性赤霉素,水稻表现出较高的产量,小区产量分别增加29.8%、15.4%;在半矮秆绿色革命水稻品种中,提高ATT2表达量,可以适量增加活性赤霉素含量,相比于对照品种,其表现出小区产量增加18.8%至20.3%。在碱性土壤种植条件下,在半矮秆“绿色革命”水稻品种中提高ATT2的表达量,会增加水稻在碱胁迫下的产量,相比于对照品种,其小区产量增加77.9%至100.9%;由于碱胁迫抑制活性赤霉素合成,使高秆水稻材料的活性赤霉素含量由高浓度转变成中等浓度,表现出增加小区产量;通过对在碱胁迫下的半矮秆“绿色革命”水稻品种体外施加适量的赤霉素,能够弥补碱胁迫带来的产量损失。在田间高温环境下,相比于高浓度和低浓度活性赤霉素的水稻株系,中等浓度活性赤霉素的水稻株系提高了小区产量,分别增产84.7%、23.6%。
该研究发现了两个水稻耐碱-热QTLs基因——ATT1和ATT2。它们控制赤霉素(GA)合成,调控SLR1蛋白丰度来调节ROS和H3K27me3水平,以响应碱-热胁迫。同时,研究发现,精准调控水稻品种的活性赤霉素至中等水平,可以最大程度地减少环境胁迫对产量造成的损失。在此基础上,研究提出了两种微调赤霉素到中等水平的方法。一是通过对可能的“后绿色革命”基因ATT2的遗传工程改良来提高ATT2的表达量或增强ATT2的功能;二是外源施加适量的植物生长调节剂。这些方法有望提高作物的抗逆性以维持其在盐碱、高温等不利环境下的产量稳定,在正常田间条件下可以进一步提高谷物产量,并能够在水稻、小麦、玉米等主粮作物的育种改良方面发挥重要作用。
上述研究为培育“高产高抗”作物新品种提供了重要的理论依据,并为大面积盐碱地的开发利用提供了新策略。
研究工作得到农业生物育种国家科技重大专项、国家自然科学基金、国家重点研发计划等的支持。

精准调控赤霉素显著增加水稻正常条件、碱胁迫和高温胁迫下的水稻产量

精确调控赤霉素水平同时提高籽粒产量和抗逆性的模型